运营商财经网 姜依冉/文
日前,中国建设银行股份有限公司常州分行收到了来自国家金融监督管理总局常州监管分局的行政处罚,另有三名相关责任人员一同被罚。运营商财经网注意到这一信息,并试图探究。

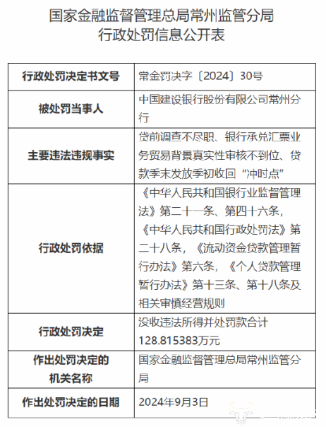
9月10日,国家金融监督管理总局常州监管分局行政处罚信息公开表显示,中国建设银行股份有限公司常州分行因贷前调查不尽职、银行承兑汇票业务贸易背景真实性审核不到位、贷款季末发放季初收回“冲时点”,被国家金融监督管理总局常州监管分局没收违法所得并罚款合计128.815383万元。

此外,另有三位相关工作人员也受到了处罚。
时任建行常州分行公司业务部副总经理的毛科健,因对贷前调查不尽职、银行承兑汇票业务贸易背景真实性审核不到位负有责任,被警告。
时任建行常州经开区支行副行长的万益明,因对建行常州分行贷前调查不尽职负有责任,被警告。
时任建行常州天宁支行副行长、建行常州分行个人金融部副总经理的武玲,因对建行常州分行贷前调查不尽职、贷款季末发放季初收回“冲时点”负有责任,被警告。
这是建行常州分行今年首次被罚,金额相对较大。建行常州分行的行长是吴迪。
近年来,贷款管理问题一直是银行被处罚的高发区。未来,建行会如何加强对这方面的管理和培训,运营商财经网将持续关注。
(责任编辑:姜依冉)
运营商财经(官方微信公众号yyscjrd)—— 主流财经网站,一家全面覆盖科技、金融、证券、汽车、房产、食品、医药、日化、酒业及其他各种消费品网站。
分享至:


