运营商财经网 姜依冉/文
日前,中国银行沧州分行收到了今年首张罚单,金额还不小,引发广泛关注。运营商财经网试图探究被罚原因。

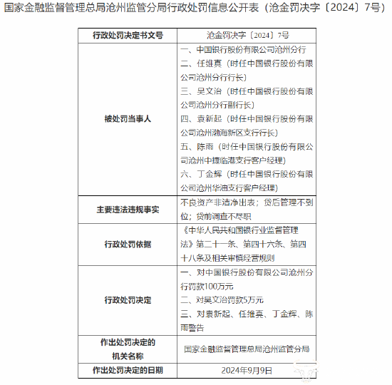
9月18日,国家金融监督管理总局沧州监管分局行政处罚信息公开表显示,中国银行股份有限公司沧州分行因不良资产非洁净出表、贷后管理不到位、贷前调查不尽职,被国家金融监督管理总局沧州监管分局罚款100万元。

此外,另有五名相关人员一同收到了处罚。
其中,时任中国银行股份有限公司沧州分行副行长的吴文治被罚款5万元。
时任中国银行股份有限公司沧州分行行长的任维真、时任中国银行股份有限公司沧州渤海新区支行行长的袁新起、时任中国银行股份有限公司沧州中捷临港支行客户经理的陈雨以及时任中国银行股份有限公司沧州华油支行客户经理的丁金辉被警告。
作为分行曾经的一把手和二把手的行长、副行长都收到了处罚,可见此次沧州分行犯的错误很严重。
据公开信息显示,时任沧州分行行长的任维真曾担任过邢台分行行长,目前已经不在沧州分行任职。现在担任沧州分行行长的是侯彦锋,此次处罚与他并无关系。
不过也提醒了侯彦锋要加强对分行的管理,未来沧州分行会有怎样的表现,运营商财经网将持续关注。
(责任编辑:姜依冉)
运营商财经(官方微信公众号yyscjrd)—— 主流财经网站,一家全面覆盖科技、金融、证券、汽车、房产、食品、医药、日化、酒业及其他各种消费品网站。
分享至:
文章关键词:
中行沧州分行


