运营商财经网 姜依冉/文
日前,光大银行无锡分行收到了高达180万的罚单,引发关注。运营商财经网注意到此次受罚,试图梳理被罚原因。

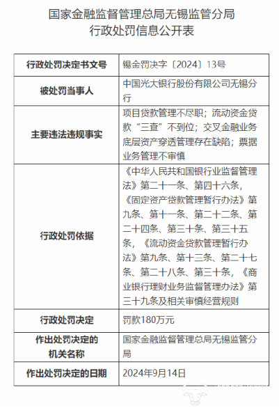
9月26日,国家金融监督管理总局无锡监管分局行政处罚信息公开表显示,光大银行无锡分行因项目贷款管理不尽职、流动资金贷款“三查”不到位、交叉金融业务底层资产穿透管理存在缺陷、票据业务管理不审慎,被罚款180万元。

一同被罚的还有三名相关责任人员。
分别是,现任无锡分行副行长的陈海华,因对光大银行无锡分行项目贷款管理不尽职、流动资金贷款“三查”不到位、交叉金融业务底层资产穿透管理存在缺陷、票据业务管理不审慎负有责任,被警告并处罚款6万元。
现任无锡分行风险管理部总经理的陈春,因对该分行项目贷款管理不尽职、流动资金贷款“三查”不到位、交叉金融业务底层资产穿透管理存在缺陷负有责任,被警告并处罚款5.5万元。
以及时任江阴支行客户经理的单华杰,因对无锡分行票据业务管理不审慎负有责任被警告并处罚款5万元。
据公开信息显示,陈海华此前曾担任过光大银行江阴支行行长一职,且时间还不短,在职期间获得过“无锡市劳动模范人选”。2019年,他进入无锡分行并担任党委委员,随后于2020年上任副行长一职,搭档乌妮娜。
2022年,乌妮娜被调至杭州分行担任行长,陈海华的搭档变为了刘国华,而他仍然担任副行长一职。
作为副行长,因为存在违规问题被罚款,不知陈海华心情如何。行长刘国华之后会如何加强管理,运营商财经网将持续关注。
(责任编辑:姜依冉)
运营商财经(官方微信公众号yyscjrd)—— 主流财经网站,一家全面覆盖科技、金融、证券、汽车、房产、食品、医药、日化、酒业及其他各种消费品网站。


