运营商财经网 于航/文
光峰科技与GDC仲裁案件一事闹得阵仗颇大,目前案件仍在仲裁审理中,具体是什么情况?

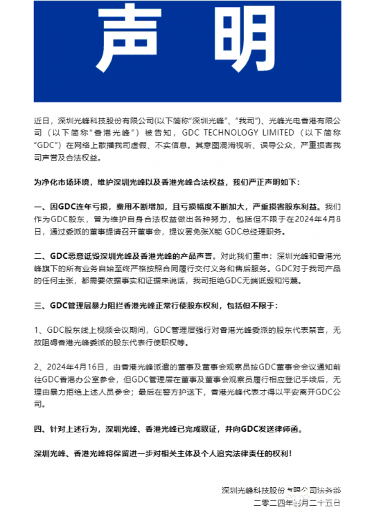
事情起因是光峰科技的全资子公司香 港光峰持有GDC 44%股份,而光峰科技认为GDC的业绩损益会影响光峰科技。
所以,在今年四月,光峰科技公告称,拟将全资子公司香 港光峰51%的股权转让给公司实际控制人的全资公司LONG PINE,转让后,香 港光峰将不再纳入公司合并报表范围,本次转让主要为减少参股公司GDC Technology Limited对公司发展可能带来的不确定性影响。
一周后,GDC回应称:“GDC的亏损,系根本原因在于光峰科技通过香 港光峰的不当作为”、“光峰科技、香 港光峰在与GDC的合作当中,向GDC供应了劣质的投影机组件,造成巨额损失。”

光峰科技随后反驳,称“自始至终严格按照合同履行交付义务和售后服务”并向GDC发律师函。
同时,光峰科技还表示GDC方面曾散布“虚假信息,恶意诋毁”,存在“GDC管理层曾暴力阻拦香 港光峰正常行使权力:禁言股东代表、暴力拒绝股东参会,警察护送才能安全离开”等行为,听起来有些骇人听闻,对此言论,GDC方面并未回应,到底是不是真的?

由此,两方几次沟通无果,各执一词,最后只能走上法庭。
据悉,GDC是环球数码创意科技有限公司是香 港上市公司——环球数码创意控股有限公司的子公司。是提供基于软件的数字影院方案的公司。GDC自2022年以来持续亏损,2023年亏损2690万元,亏损不断增大。
实际上从2021年起,香 港光峰就已针对GDC就业绩补偿事项提起仲裁,双方达成一致,GDC赔偿了8%股份、现金120万美元。
近日,有相关媒体就此事询问光峰科技进展,公司表示:将子公司香 港光峰的全部资产都列入受限资产,并暂停了上述股权交易条件的推进,积极解决GDC相关争议问题。
目前案件仍在仲裁审理中,最后结果如何运营商财经网将持续关注。
(责任编辑:于航)
运营商财经(官方微信公众号yyscjrd)—— 主流财经网站,一家全面覆盖科技、金融、证券、汽车、房产、食品、医药、日化、酒业及其他各种消费品网站。


