运营商财经网 姜依冉/文
日前,国家金融监督管理总局山西监管局连发了四张罚单,被处罚的竟然都是同一个人,引起了运营商财经网的关注,下面将梳理此次处罚始末。

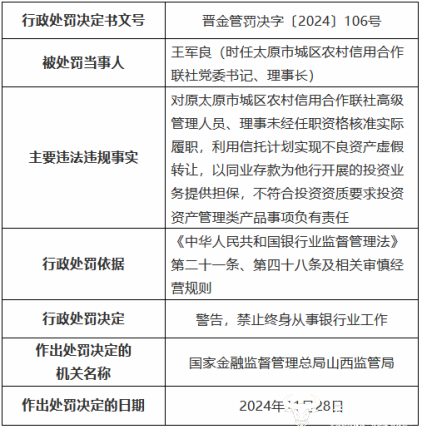
12月3日,四张行政处罚信息公开表的发布都提及了同一个人——时任太原市城区农村信用合作联社理事长的王军良。
据公开表显示,王军良对原太原市城区农村信用合作联社违规向房地产开发企业发放流动资金贷款事项、理事未经任职资格核准实际履职、违规发放土地储备贷款负有责任,被给予警告处罚。
此外,他还因对高级管理人员、理事未经任职资格核准实际履职,利用信托计划实现不良资产虚假转让,以同业存款为他行开展的投资业务提供担保,不符合投资资质要求投资资产管理类产品事项负有责任,被给予警告处罚,并被禁止终身从事银行业工作。

此前,经过股份化改制,太原市城区农村信用合作联社在2021年6月更名为太原农商银行。而王军良曾于2017年8月获准担任太原市城区农村信用合作联社理事、理事长。
目前,太原农商银行行长由耿立涛担任,他今年两度晋升,先于4月获得了太原农商银行副行长的任职资格审批;8月底,他再次升职被聘任为该行行长。
据悉,今年5月,太原农商银行曾因贷款审查不尽职,违规发放委托贷款被罚款60万元。另有四家分行先后各被罚款30万,合计被罚金额达到了180万,很值得警惕。
此次公布的罚单虽然与耿立涛没有关系,但王军良作为太原农商银行前身的一把手,他曾犯过的错误也会对现任高管起到警示作用。未来,太原农商银行在耿立涛的带领下会有怎样的成绩,运营商财经网将持续关注。
(责任编辑:姜依冉)
运营商财经(官方微信公众号yyscjrd)—— 主流财经网站,一家全面覆盖科技、金融、证券、汽车、房产、食品、医药、日化、酒业及其他各种消费品网站。


