2019-01-04 09:54 运营商世界网 姚利杰/文
更多资讯可登录运营商世界网(telworld.com.cn),也可关注微信公众号tel_world
运营商世界网 姚利杰/文
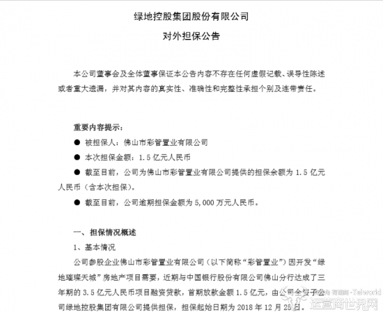
1 月 4 日,绿地控股集团股份有限公司发布对外担保公告。

公告称,绿地控股本次为佛山市彩管置业有限公司提供的担保金额为 1.5 亿元人民币。
绿地控股参股企业佛山市彩管置业有限公司因开发“绿地璀璨天城”房地产项目需要,近期与中国银行股份有限公司佛山分行达成了三年期的 3.5 亿元人民币项目融资贷款,首期放款金额 1.5 亿元,由公司全资子公司绿地控股集团有限公司提供担保,担保起始日期为 2018 年 12 月 25 日。
运营商世界网(官方微信公众号tel_world)——TMT行业知名新锐媒体,一家专注通信、互联网、家电、手机、数码的原创资讯网站。
分享至:
文章关键词:
绿地控股对参股企业担保1.5亿元 这些钱用于何处?


