更多资讯可登录运营商财经网(telworld.com.cn),也可关注微信公众号tel_world
运营商财经网 吴碧慧/文

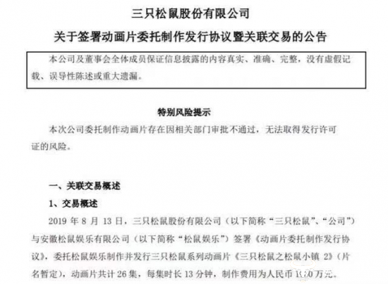
近日,三只松鼠与松鼠娱乐签署《动画片委托制作发行协议》,委托松鼠娱乐制作并发行三只松鼠系列动画片《三只松鼠之松鼠小镇2》(片名暂定)。这是三只松鼠第三次投资动画片,难道不满足植入广告的三只松鼠又开始“荼毒”小孩子了?
据悉,该动画片共计26集,每集时长13分钟,制作费用为人民币1000万元,意味着每分钟的制作费高达2.96万元。为何再次投资动画片?三只松鼠声称自己坚持IP化、人格化的品牌战略,将简单的产品销售关系拓展为一种消费文化的阐述,提升知名度,实现品牌号召力。然而这类营销模式可取吗?
据了解,2016年、2017年三只松鼠分别投资了1500万动画制作费用,完成《三只松鼠》第一季、第二季的制作,然而与其他类热播动画片《熊出没》系列的播放量相差还是很大,看来效果并没有预想中的好。
运营商财经网了解到,此前,三只松鼠多次在热播剧目中植入三只松鼠的广告,效果甚微,而且竞争对手百草味也采取相同的方式进行广告插入。随着广告流量费用越来越贵,动画制作算是区别于竞争对手不错的宣传新渠道。
然而,在新零售时代,互联网零食的发展红利逐渐消退,三只松鼠屡次因食品质检不合格被通报,也许这才是三只松鼠的当务之急,不然一切宣传只是空谈。
(责任编辑:杨丹丹)
运营商财经网(官方微信公众号tel_world)—— 主流财经媒体,一家全面覆盖科技、金融、证券、汽车、房产、食品、医药及其他各种消费品报道的原创资讯网站。
分享至:
文章关键词:
三只松鼠 动画片


