运营商财经网 丁清彦/文
2024年315消费者权益日开启,新华人寿的身影在一众险企中格外突出,因为就在2023年岁末,12月份,新华人寿温州、杭州、上海分支公司皆因欺骗投保人遭罚,合计罚款108万元,显然,这就是侵权消费者权益的案例。

2023年12月,本该是一年安稳的收尾,新华人寿却过得不太平,旗下分支机构接连因欺骗投保人遭罚。
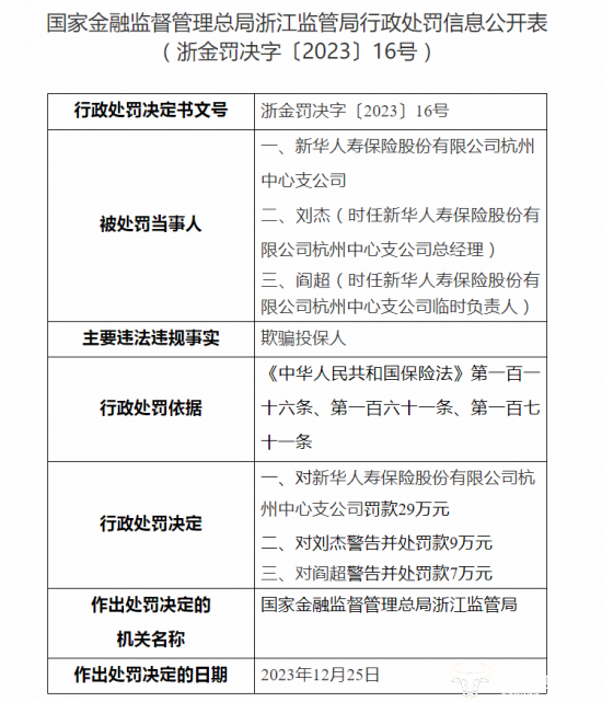
2023年12月25日,国家金融监督管理总局浙江监管局先后公布两则行政处罚(浙金罚决字〔2023〕16、17号),指向新华人寿保险股份有限公司杭州、温州中心支公司存在欺骗投保人的违法违规行为,分别被浙江监管局罚款29万元、12万元。


时任新华人寿杭州中心支公司总经理刘杰、临时负责人阎超分别被警告并罚款9万元、7万元;温州中心支公司总经理陈菊妫被警告并罚款4万元。
接着仅仅隔了一天,新华人寿保险股份有限公司上海分公司同样因在保险业务活动中存在欺骗投保人的行为遭罚,同时上海分公司还存在未按照规定使用经批准或者备案的保险条款、保险费率行为,被上海监管局责令改正,并罚款44万元。

时任新华人寿上海分公司金山支公司经理丁红被警告并罚款1万元、营销部负责人兼培训部负责人展馨被警告并罚款2万元。
新华人寿的总经理是张泓,今年已经60岁了,将到法定退休年龄。2023年4月14日,张泓获批出任新华保险总经理,由原先副总升任而来。但当时他也已经59岁了,这个年龄还能升职,且身担要职,并不多见。
此外,张泓还曾是中国人寿再保险、中国财产再保险公司董事长,足以见得其管理经验的丰厚及能力的强劲。不过有意思的是,做到国内头部保险公司一把手的他,其实是英语专业出身,拥有国际关系学院英语专业文学学士学位。但在金融领域,他也具有经济师资格。
不知道张泓有没有关注到新华人寿近期处罚情况,对于公司旗下多个分支机构因欺骗投保人被罚是否重视。
(责任编辑:丁清彦)
运营商财经(官方微信公众号yyscjrd)—— 主流财经网站,一家全面覆盖科技、金融、证券、汽车、房产、食品、医药、日化、酒业及其他各种消费品网站。


