运营商财经网 陈聪敏/文
近日,中国移动2024年度PC服务器集中采购项目部分标段的中标候选人公布,中兴通讯收获满满,但未见到华为的身影,到底是怎么回事?
一个多月前,2024年2月1日,中国移动发布集中采购的招标公告。据悉,此次集中采购的产品为PC服务器,预估采购规模约为26.45万台。该项目共分为22个标段,其中,标包21采购规模为8000台,另发采购公告,本次招标公告共涉及21个标段。公告规定,本次招标允许投标人同时中标的最多标包数为21个。
3月8日,部分标包的中标候选人公示,本次公布了8个标包的中标候选人名单。从当前的中标结果来看,中兴通讯收获不小,但并不是最终赢家,令人惊讶的是,目前的标包并未看到华为的身影,到底是怎么一回事?
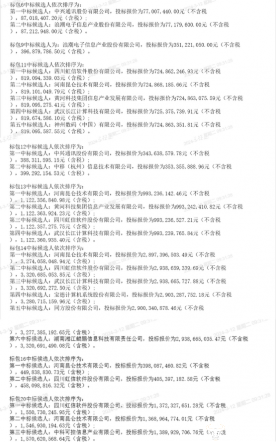
根据公告,中兴通讯位列标包6与标包12 的第一中标候选人,含税投标报价分别约为8702万元、38831万元,都比第二中标候选人的报价略低一些。一般来说,这种大型集采项目都是由多个企业共同中标的,虽然中标份额暂未揭晓,但位列两个标包第一中标候选人的中兴通讯收获肯定不小。
值得注意的是,在该项目中收获最大的另有其人。
就公布的投标报价来看,标包14的预算接近30亿元,是已公布标段中最大的标包。而该标包的第一中标候选人为河南昆仑技术有限公司,其含税报价约为32.74亿元,除标包14外,河南昆仑技术有限公司还获得了标包13、标包16的第一候选人以及标包11、标包20的第二候选人之位,收获颇丰。其中,标包13的报价接近10亿元,标包20的报价接近15亿元,都是集采项目中预算较大的标段。
令人惊讶的是,本次项目已公布标包中貌似没有华为的身影,但其实是大错特错,这个河南昆仑技术有限公司就是以前的华为服务器部门超聚变的子公司,超聚变原来是华为专门做服务器的公司,AI算力服务器增速最快,华为被制裁后,该公司从华为独立,卖给了河南国资委。
(责任编辑:陈聪敏)
运营商财经(官方微信公众号yyscjrd)—— 主流财经网站,一家全面覆盖科技、金融、证券、汽车、房产、食品、医药、日化、酒业及其他各种消费品网站。


