运营商财经网 姜依冉/文
近日,重庆银行举办了“重银财富”品牌发布会,该品牌将为客户提供特色存款、银行理财、代理保险、代销基金、代销信托、实物贵金属等产品,以满足客户需求,引发关注。
运营商财经网由此注意到了重庆银行背后的高管团队,并试图揭秘首席风险官黄华盛的过往经历。

黄华盛出生于1960年7月,根据计算今年已经64岁,已经超过了国家法定退休年龄。
他于2003年10月取得了香 港银行学会会士资格,2011年6月取得了香 港公开大学工商管理硕士学位,并在2016年3月完成了债券市场高管研修班的学习。网上资料显示,香 港公开大学应该类似于国内的成人高校,其所谓香 港公开大学的工商硕士学位,国家教育部门承认学历吗?
黄华盛1982年参加工作,42年的职业生涯里,他先后担任过香 港汇丰银行信贷部、汇款部、出口贸易部人员、特殊资产部副经理、信贷风险部经理、高级经理、香 港星展银行大中华区特殊资产部高级副总裁、渣打银行特殊资产部总监、华东区公司业务部信贷总监、华北区零售业务部信贷总监及大新银行首席信贷官、风险总监、副行长等职位。
2016年9月,黄华盛加入重庆银行,并担任执行董事及首席风险官,又自2019年12月起担任该行首席反洗钱官。目前,他负责重庆银行内控合规、风险管理等工作的管理和发展。
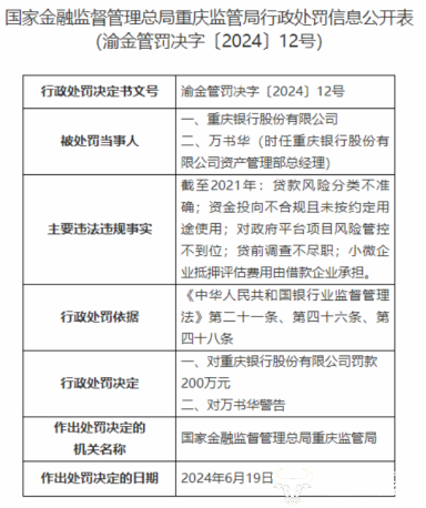
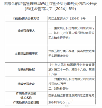
值得一提的是,日前,国家金融监督管理总局重庆监管局发布的行政处罚信息公开表显示,重庆银行及其北碚支行因贷款风险分类不准确、资金投向不合规且未按约定用途使用等五项违规事由,被合计罚款250万元。
其中,重庆银行的具体违规事由包括贷款风险分类不准确、资金投向不合规且未按约定用途使用、对政府平台项目风险管控不到位、贷前调查不尽职、小微企业抵押评估费用由借款企业承担。时任重庆银行资产管理部总经理万书华被警告。

重庆银行北碚支行因贷款五级分类不准确、突击发放短期无实际用途贷款2项违规被罚款50万元。时任重庆银行北碚支行行长陈朴被警告。

未来,重庆银行会有怎样的发展,运营商财经网将持续关注。
(责任编辑:姜依冉)
运营商财经(官方微信公众号yyscjrd)—— 主流财经网站,一家全面覆盖科技、金融、证券、汽车、房产、食品、医药、日化、酒业及其他各种消费品网站。


