运营商财经网 姜依冉/文
晋商银行是山西本地首屈一指的大银行。运营商财经网由此注意到了晋商银行背后的高管团队,并试图揭秘去年上任的副董事长马洪潮的过往经历。

2023年年报显示,马洪潮1971年4月出生,是辽宁盖州人,他从本科到博士都是在吉林大学就读,先后获得了数量经济学专业学士学位、硕士学位以及博士学位,2020年5月又被中国华能集团有限公司评定为正高级会计师。
马洪潮在经济管理领域拥有22年的经验,自2001年6月至2020年6月他都任职于中国华能财务有限责任公司,多年来先后担任过华能财务综合计划部偏员、会计师及经理助理、副经理、经理、总经理助理兼华能财务综合计划部经理、副总经理以及总法律顾问等职位。
在此期间,他还挂职担任了陕西榆林能源集团有限公司董事长和总经理。2020年6月,他进入华能资本服务有限公司并担任副总经理;又于2024年1月起兼任华能景顺私募基金管理有限公司董事长。
2023年6月25日,马洪潮的副董事长任职资格审核通过,正式上任,目前刚满一年。
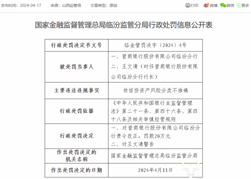
值得一提的是,2024年4月17日,国家金融监督管理总局临汾监管分局行政处罚信息公开表显示,晋商银行临汾分行因非信贷资产风险分类不准确,被责令改正并罚款20万元。

这是继年初该行收到195万大额罚单后的又一次被罚,未来该行会有怎样的发展,运营商财经网将持续关注。
(责任编辑:姜依冉)
运营商财经(官方微信公众号yyscjrd)—— 主流财经网站,一家全面覆盖科技、金融、证券、汽车、房产、食品、医药、日化、酒业及其他各种消费品网站。
分享至:
文章关键词:
晋商银行


