运营商财经网 李广艳/文
日前,一份名为《关于大乘用车干部任免的通知》的文件在网上广泛流传,文件内容则是上汽荣威、飞凡品牌和名爵品牌的干部任免名单,引发业内关注。同时,这份文件也得到了上汽乘用车相关负责人的证实,接下来运营商财经网将试图揭秘具体情况。

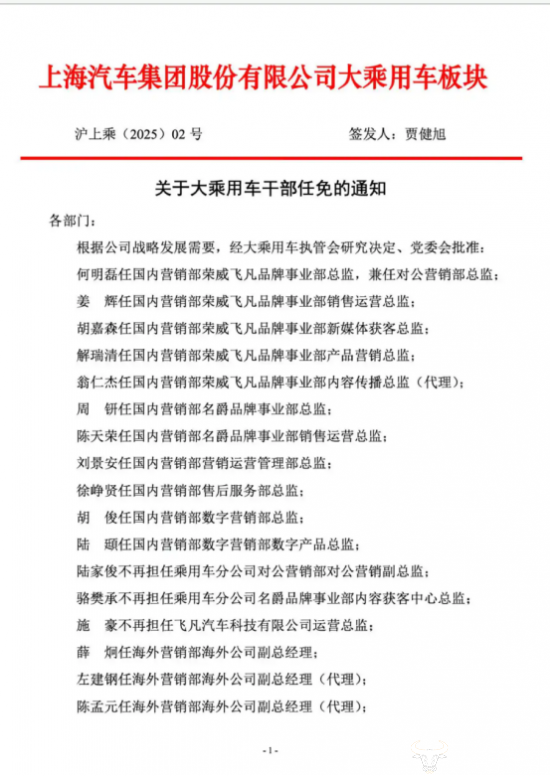
从网上流出的图片来看,此次干部任免由上汽集团总裁贾建旭亲自签发,自2025年2月12日起正式生效,不仅包括荣威、名爵、飞凡等核心品牌在销售、市场、品牌、网络发展等多个关键部门的高层管理人员,更是将研发、营销、产品、人力资源、财务等部门纳入了重组范围,涉及63位中高层干部,可见此次调整的规模之大。
值得一提的是,自去年开始,上汽集团及旗下品牌管理层就频频变动,先是在2024年7月10日,原董事长陈虹到龄退休,王晓秋出任上汽集团董事长,贾健旭担任上汽集团总裁,随后上汽大众、上汽通用、上汽乘用车、华域汽车等企业领导人也开始密集更换,比如陶海龙接替任贾健旭上汽大众总经理、卢晓接替庄菁熊担任上汽通用总经理、俞经民调任上汽乘用车常务副总经理等。
此外,去年12月,周钘调任上汽乘用车MG品牌任事业部总经理,成为了上汽集团最年轻的品牌总经理。在管理层密集调动背后,是上汽集团不太乐观的销量表现。
据产销快报数据显示,上汽集团在2024年的累计销量为401.3万辆,同比下降20.07%。其中,上汽乘用车全年累计销售70.7万辆汽车,同比下降28.3%,上汽大众、上汽通用以及上汽通用五菱也出现不同程度的下滑。
此次调整之后,上汽乘用车的市场表现会是如何?运营商财经网将持续关注。



(责任编辑:李广艳)
运营商财经(官方微信公众号yyscjrd)—— 主流财经网站,一家全面覆盖科技、金融、证券、汽车、房产、食品、医药、日化、酒业及其他各种消费品网站。


